2026年3月13日、政府は第6次男女共同参画基本計画を閣議決定しました。
「計画」には男女共同参画会議の答申にも含まれていない「旧氏の単記も可能とする法制化を含めた基盤整備の検討」の文言が含まれています。
女性差別撤廃条約実現アクションは閣議決定に対する抗議文を発出しました。
拡散も歓迎します。
よろしくお願いします。
女性差別撤廃条約実現アクション
事務局長 亀永能布子
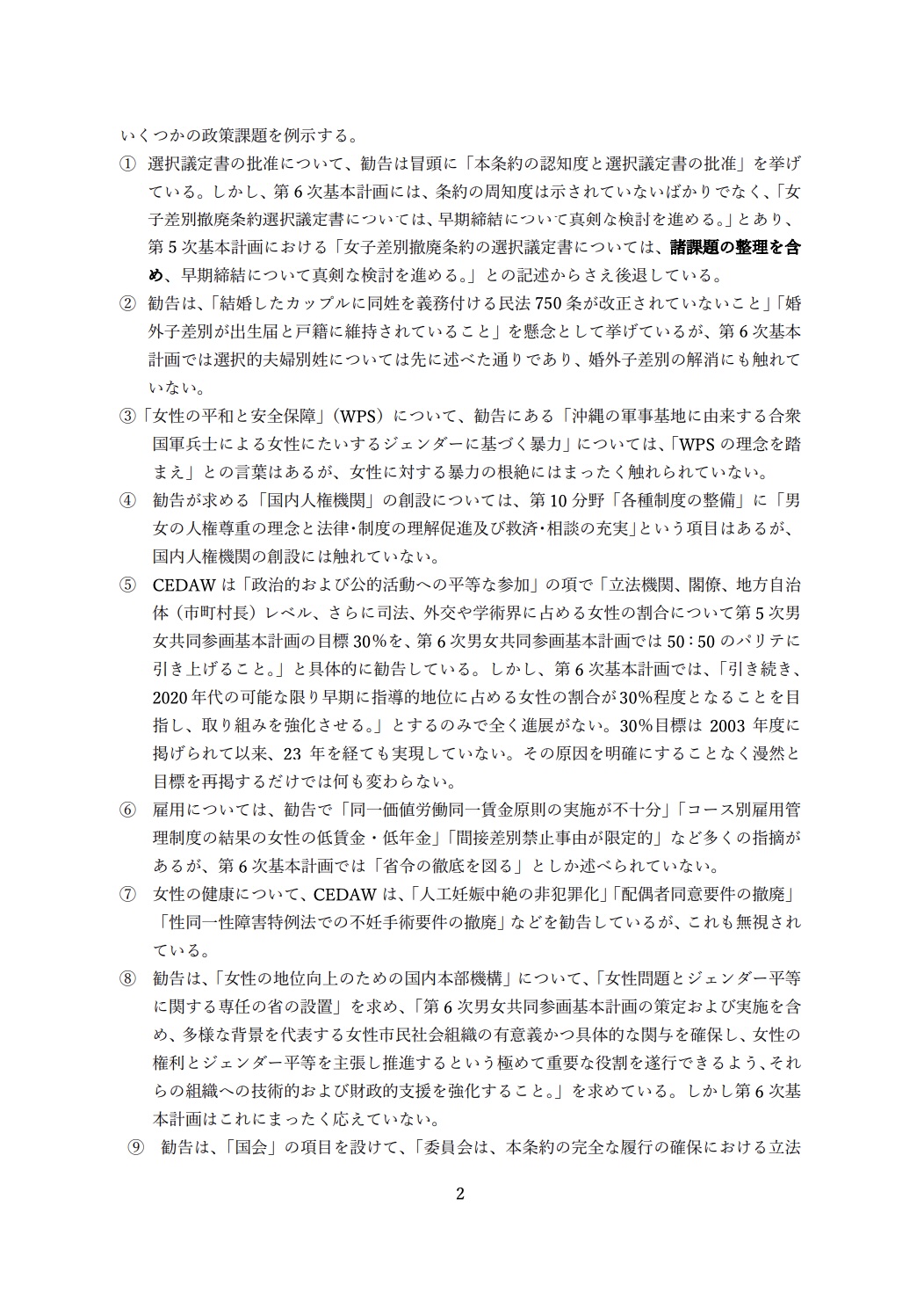
抗議文のPDFはダウンロードできます↓

画像:抗議文から

画像:抗議文

〜WANサイト掲載の関連記事〜
女性差別撤廃条約実現アクションが3月2日に発した声明『「第 6 次男女共同参画基本計画策定に当たっての基本的な考え方(答申案)」に
反対し「旧氏使用の法制化」の削除を求めます』 は https://wan.or.jp/article/show/12383










