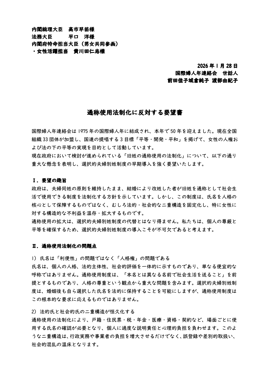
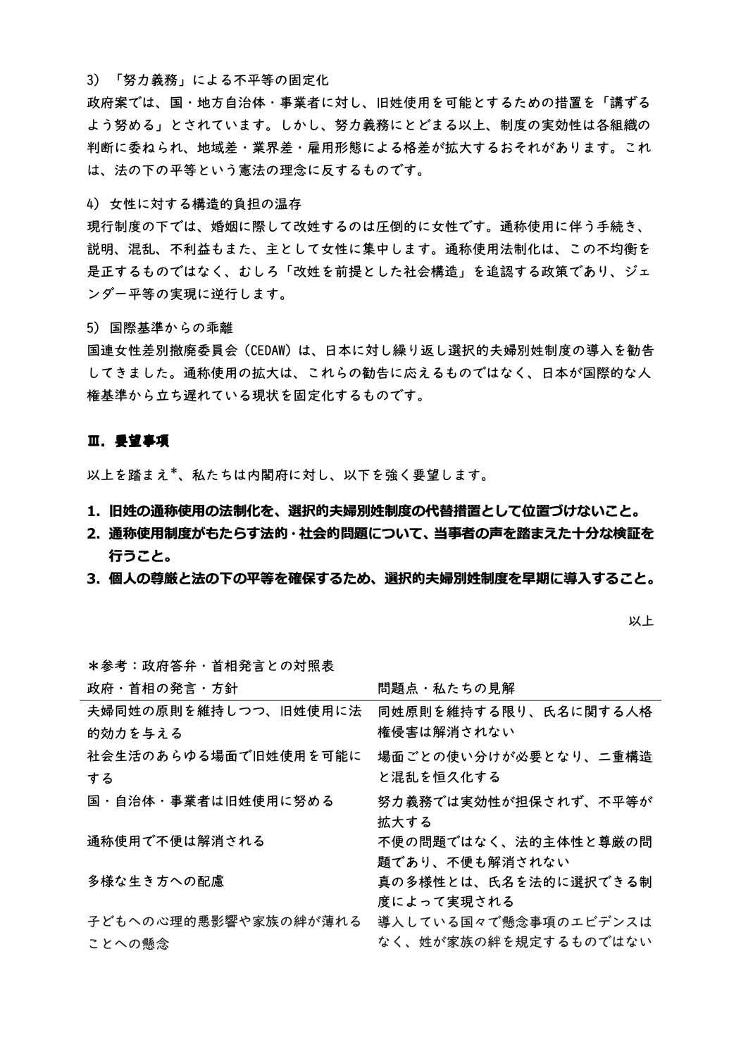
2026年1月28日、国際婦人年連絡会 https://iwylg-jp.com/ は内閣総理大臣・法務大臣・内閣府特命担当大臣(男女共同参画)・女性活躍担当に、通称使用の法制化に反対する要望書を提出しました。
https://iwylg-jp.com/2026/01/29/7953
国際婦人年連絡会は33 団体が加盟し、国連の提唱する 3 目標「平等・開発・平和」を掲げて、女性の人権および法の下の平等の実現を目的として活動通称使用の法制化に反対し、選択的夫婦別姓制度の早期導入を強く要望いたします。


https://iwylg-jp.com/より










